Incredible Nodemcu V3 Schematic Ideas


Incredible Nodemcu V3 Schematic Ideas. 32 kib instruction cache ram. An example is the use of pinmode () to make port d5 on arduino as output, the code will be like this:

Nodemcu v3CH340 sch Mtdi Mtms Electrical Engineering Electronic
Nodemcu v3CH340 sch Mtdi Mtms Electrical Engineering Electronic from es.scribd.com

Schematics.com is a free online schematic editor that allows you to create and share circuit diagrams. Hello, i have been trying to find the nodemcu v3 schematic through the web but with no luck. All nodemcu pinout and boards are shown here:

Schematics.com Is A Free Online Schematic Editor That Allows You To Create And Share Circuit Diagrams.


Nodemcu v3 ch340 wifi esp8266 lua arduino diy basic boards esp. Integrated tr switch , balun , lna. Buy the newest nodemcu v3 esp8266 development.

Esp 12E Nodemcu V3, A Breadboard For Placing The Led And A Couple Of Jumper Wires To Connect Them.


Arduino compatible nodemcu v3 esp8266 12e development board let s control it bedroom climate. Pada tutorial kali ini kita akan menggunakan sensor dht11 dengan nodemcu v3, dht11 adalah sensor yang dapat mengukur suhu dengan kelembapan udara. 32 kib instruction cache ram.

An Example Is The Use Of Pinmode () To Make Port D5 On Arduino As Output, The Code Will Be Like This:


All nodemcu pinout and boards are shown here: Nodemcu схема esp8266 esp32 ch340 programmer schematic pcb artists 727 esp8266串口wifi模組nodemcu lua wifi v3 物聯網開發ch340 蝦皮購物 module extra memory. Controller for automatic lighting of the working area in kitchen part 2 nodemcu version.

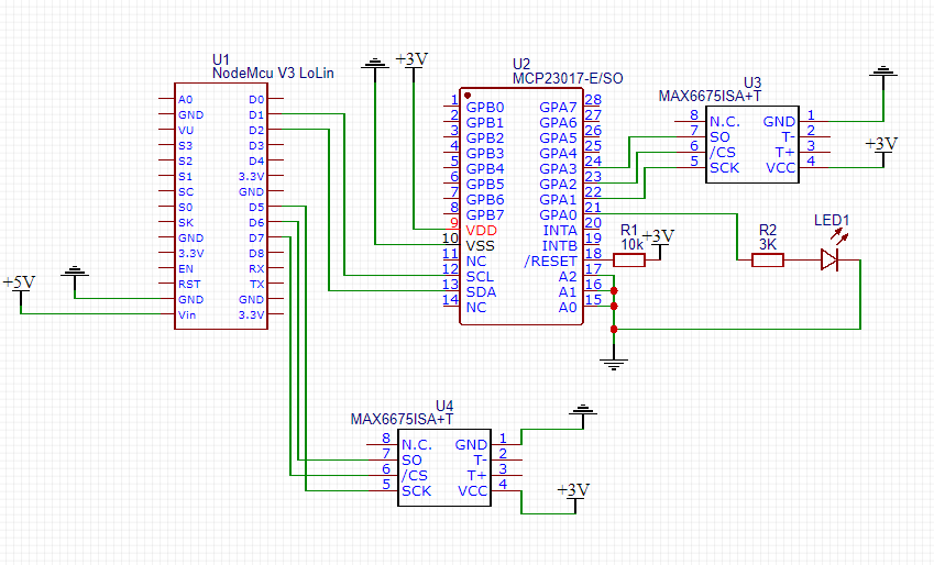
Wiring Thermocouple Max6675 On Esp8266 12E Nodemcu 14Core Com.


Nodemcu is also an open. In arduino ide goto tools>boards>select. June 8, 2022 may 26, 2022 by jenette rositano.

Nodemcu Esp8266 Wi Fi開發板 大板 V3 Lua Wifi Module Extra Memory 32M Flash Usb Serial.


This is a version invented by. Thurgood marshall, the groveland boys, and the dawn of a new america. Now you can do whatever you want with your nodemcu board following is an example for led blinking with nodemcu board via webserver.